PATHWAY_MOBILE_APP_
:OBJECTIVE
I was tasked with designing and prototyping a mobile app that demonstrated a clear user flow, visual hierarchy, and interaction design principles while solving a specific user need. Inspired by my nonprofit experience, I chose to create an app that would reduce barriers for people seeking local resources.
:TASK FLOW + USER FLOW
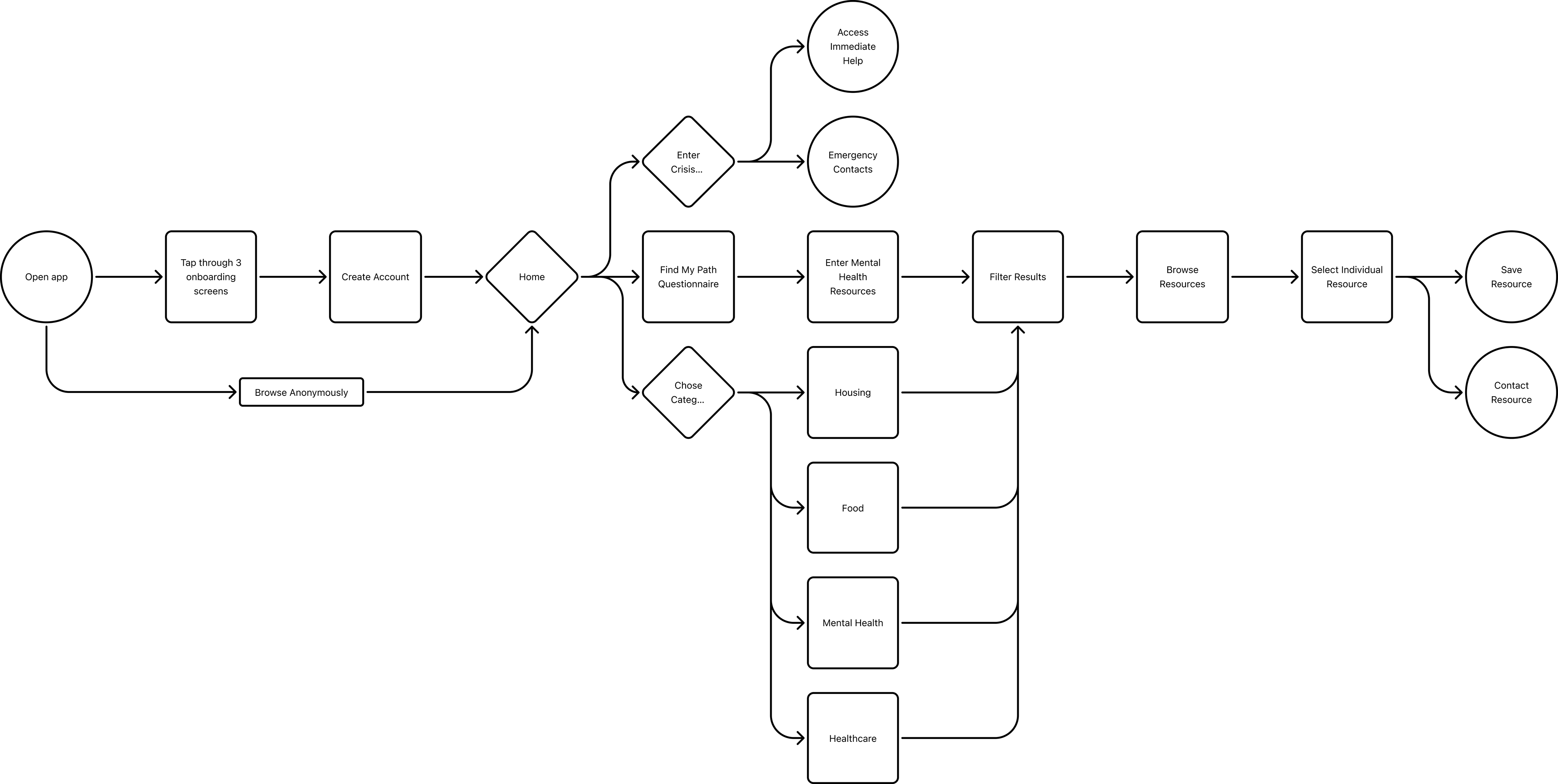
Creating a task flow helped map out how a real user would navigate the app, ensuring each interaction felt intuitive and purposeful.
1. Open app and tap through onboarding screens 
2. Create account and tap through tool tips
3. Once in app, tap “Find My Path” and answer quiz questions
4. Tap “Why this resource?”, then “Mental Health Resources”
5. Tap funnel icon, select filters, then “Show Resources”
6. Browse results and tap a resource card
7. Preview resource card and tap “Save”
8. Tap “Crisis Mode” button
9. Tap “Mental Health Hotline” to call
:MOODBOARD
I wanted to evoke feelings of tranquility and warmth to put frazzled users at peace when interacting with this product. Modern visuals like soft gradients and simple shapes appeal to younger generations and encourage them to set aside the stigma of receiving help.
:ITERATIVE PROCESS
Beginning with physical paper-and-pen screens allowed for quick initial iterations of the UX, making the transition to grayscale digital wireframes seamless. After deciding on the app's UI designs, hi-fi screens were produced and prototyped. This multi-step process creates margin for constant iteration and refinement. 
:FINAL PROTOTYPE

:You may also like

Back to Top